Painel
O Setor de Extensão
A extensão universitária compõe juntamente com a pesquisa e o ensino os eixos que fundamentam a universidade pública.
Nesse sentido a Extensão ocorre por meio de ações da universidade junto à comunidade tendo em vista a disseminação dos conhecimentos produzidos pelo Ensino e a Pesquisa.
Dessa maneira o compartilhamento de saberes com o público externo é o que caracteriza a extensão universitária estreitando a relação universidade e comunidade e promovendo o desenvolvimento social.
Além dos cursos de Graduação a Universidade fomenta Programas e Projetos de Bolsas voltadas para ações de extensão.
Na UFRA a extensão universitária é gerenciada pela Pró-Reitoria de Extensão – PROEX – com suporte, em nível local, pelo Setor de Extensão do Campus de Capanema coordenado pelo Servidor Técnico Administrativo Biólogo Natã Britto da Silva Azevedo.
PROGRAMA INSTITUCIONAL DE BOLSA DE EXTENSÃO
| # | Coordenador | Título do Projeto/Programa | Bolsista | Duração |
|---|---|---|---|---|
| 1 | Prof. Dr. Ismael de Jesus Matos Viegas | Do ensino médio para o ensino superior: uma abordagem na escolha profissional com enfoque no curso de agronomia Capanema-PA | Fernando Soares Santos | Agosto de 2019 a julho de 2020 |
| 2 | Prof. Dra. Lais Costa Brito | Ações extencionistas para melhoria da produção animal. | Brenda Freitas Ribeiro | Agosto de 2019 a julho de 2020 |
| 3 | Prof. Dra. Luciane Cristina Paschoal Martins | Grupo de estudos sobre processo de ensino aprendizado (GEPEA) | Raquel do Nascimento Silva | Agosto de 2019 a julho de 2020 |
PARTICIPAÇÃO DA UFRA EM COMISSÕES E FÓRUNS
A UFRA tem participação ativa no processo de criação de políticas públicas no município de Capanema por meio de representação em Comissões e fóruns de forma a contribuir juntamente com demais representantes do setor público e da sociedade civil nas decisões tomadas pelo Poder Executivo.
No Fórum Municipal de Educação em Capanema a UFRA conta com os servidores Natã Britto da Silva Azevedo e Marcelo Eduardo Silva da Silva como seus representantes.
Os servidores Natã Britto da Silva Azevedo e Marcelo Eduardo Silva da Silva também atuam como secretários na CIES – Comissão Permanente de Ensino - Saúde do Pará.
Links e Contatos
Formulários para cadastro de Editais de treinamento e frequência de inscrição:
https://proex.ufra.edu.br/index.php?option=com_content&view=article&id=87&Itemid=362
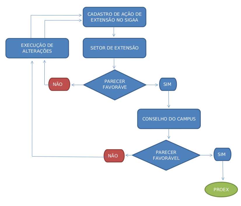
FLUXOGRAMA OPERACIONAL INTERNO DE CADASTRO DE AÇÕES DE EXTENSÃO NO SIGAA

Natã Azevedo e-mail:
natan.azevedo@ufra.edu.br